为促进插花花艺行业规范化、专业化发展,进一步推动人才队伍建设,中国插花花艺协会将于2026年正式面向社会开展专业、权威的插花花艺师(五、四、三、二、一级)职业技能等级认定工作。插花花艺师职业技能等级认定不仅是对从业者技艺水平的权威鉴定,更是其拓宽职业道路、增强核心竞争力的重要基石。
认定计划
中国插花花艺协会2026年度国家插花花艺师职业技能等级认定安排如下:
2026年4月考试安排
认定时间:2026年4月25日
认定地点:北京市海淀区清华东路35号
认定等级:五、四、三级
报名截止时间:2026年4月2日(纸质材料递交截止时间)
特殊情况说明:如因不可抗力因素导致考试无法正常进行,本机构将根据实际情况,另行发布通知。
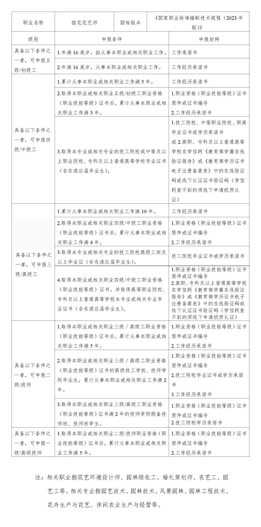
报名条件
请报名考生仔细阅读以下插花花艺师各等级申报条件,满足条件之一即可报名相应等级考试。
报名流程
线上提交报名
个人报名:进入“中国插花花艺协会”微信公众号主页,选择“在线报名”—“职业技能等级认定”,在线填写报名信息。
团体报名:电话咨询工作人员,联系电话:010-62337996。
补考申报:单科合格成绩保留一年,一年内有一次补考机会,符合补考条件的考生可在时效期内的任意考试月申报补考,补考需缴纳相应费用。补考报名方式与首次报名方式相同。
报名资格初审
报名提交后,工作人员将通过邮件、微信等形式反馈初审意见。
递交纸质材料
初审通过后,按要求递交纸质材料。材料如下:
报名表(可在报名系统下载获取)
身份证复印件
插花花艺论文及综合评审材料(仅报考二级、一级时提交)
缴费,完成报名
收到纸质报名材料后发送审核通知,按提示转账汇款,缴费成功视为报名成功,一经缴费概不退费,请广大考生合理安排时间。收费标准如下:
其他事项
复习参考
成绩公示及证书查询
1.成绩公示网址:http://www.china-faa.org.cn,公示期为5个工作日。如考生对成绩有异议,需在公示期内提交书面复核申请,逾期不予受理。
2. 证书查询网址:http://jndj.osta.org.cn。
联系方式
邮箱:cfaa_jnrd@163.com
电话:010-62337996
微信:18801022090
工作时间:工作日9:00-12:00,14:00-17:00
?? 微信咨询请注明“姓名+考证”
-END-
中国插花花艺协会
视频号丨中国插花花艺协会
抖音号丨cfaa1992
